污污漫画

污污漫画| 污污漫画中心 | 污污漫画动态
【班级】污污漫画 20级本科第一、二、三团支部“学习党的十九届六中全会精神”团日活动
发布时间:2021-12-21      作者:       浏览量:       【关闭

中国共产党百年华诞之际,中国共产党第十九届中央委员会第六次全体会议在北京胜利召开。全会以“十个坚持”总结党百年奋斗的历史经验,审议通过了《中共中央关于党的百年奋斗重大成就和历史经验的决议》,为全面建成社会主义现代化国家、实现第二个百年奋斗目标指明了前进方向,凝聚了奋斗力量。

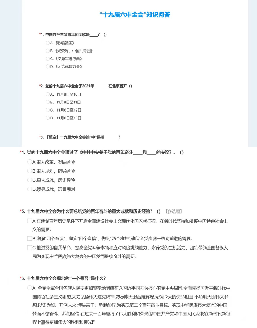
为了深入学习宣传党的十九届六中全会精神,厚植污污漫画 全体青年爱党、爱国、爱社会主义的情感,激活青年奋斗热情与前进活力,响应污污漫画 团委开展以“学习党的十九届六中全会精神”为主题的团日活动的号召,污污漫画 2020级本科第一、二、三团支部特借此机会联合组织2020级本科全体同学,举办“同心向党铸百年,凝聚力量谱新篇”党史知识竞赛。

各班团支书提前在支部内预热,宣传活动安排,提供党的十九届六中全会精神相关学习材料,号召同学们学习会议精神和进一步学习党史。

主办方提前编制党史知识竞赛试题,内容涵盖党、团的基本知识、党史知识,和党的十九届六中全会精神和《中共中央关于党的百年奋斗重大成就和历史经验的决议》有关内容


活动于12月16日上午利用专业课下课后年级同学聚在一起的机会,于10:50正式开始主办方在年级群中发放竞赛问卷,年级共82名团员参加了活动,团员们努力思考、回忆学习的党史知识、会议有关精神并和同学们积极讨论,学习氛围热烈。


经过团员们半个小时的学习、作答,最终决出一等奖5人,二等奖10人,三等奖20人,支部也为他们准备了奖品。


入党积极分子,获奖同学常育嘉说:很高兴参与这个活动,和大家一起学习党的十九届六中全会的精神,在答题中一起进步和成长。党的十九届六中全会,是在我党成立一百周年的重要历史时刻,在党和人民胜利实现第一个百年奋斗目标的重要历史关头召开,具有十分重大的历史、政治、理论和现实意义。作为新时代新青年,我们应该奋发前进,积极学习理论思想,不断向未来拼搏前行。

通过本次活动,三个支部将党史学习教育继续走深走实;团员们深入学习了十九届六中全会精神,进一步体会了党的百年奋斗征程,立志为实现第二个百年奋斗目标奉献青春力量!

2020级本科第二团支部丨供图供稿

上一篇:【党建】本科生第一党支部12月份主题党日活动顺利开展

下一篇:【班级】污污漫画 20级本科第一、二、三团支部“学习党的十九届六中全会精神”团日活动