污污漫画

污污漫画| 人才培养| 专业硕士培养| 课程介绍
【招生】北师大污污漫画 应用心理专硕(MAP)2019年提前面试通知
作者:MAP中心       浏览量:       【关闭

MAP,Master of Applied Psychology,全称应用心理专业硕士。应用心理学在两个方面呈现出明显的发展趋势:第一,以问题解决的实效性为导向,综合运用来自自然科学和人文社会科学领域的理论、方法、技术与经验等,形成解决各种实际问题的心理学方法、技术与产品;第二,以心理学应用的职业化为导向,更强调其应用与实际生活及工作相结合。

北师大MAP作为首批应用心理专硕的招生院校,自2011年起开始招生,是目前全国最大的应用心理专硕培养基地。2016年招生221人,2017年招生237,2018年招生216人。经过多年的发展,逐渐探索出一条应用心理专硕的培养之路,响应教育部应用心理人才培养的号召,实行研究生分类招生培养,充分发挥学科优势,紧扣“国家急需”、“社会需要”,培养高层次的应用心理专业人才。

采用研究生分类培养模式,2016年污污漫画 以“心理学创新型研究生分类培养模式的探索与构建”获得了中国学位与研究生教育学会颁发的国家级教学成果二等奖;2017年,污污漫画 以“应用心理专硕全过程实践创新培养模式”获污污漫画 研究生教学成果特等奖。在课程培养上,整合国内、国际、行业顶级师资,设计系统性与实践性集一体的课程体系。建立多维度、成体系的实习实践基地,自建980平米的心理健康服务中心作为咨询方向的实践平台,依托国家领导力中心、高精尖测评中心作为心理测量与人力资源管理方向学生的实践平台,基于游戏的快乐学习中心可以同时为咨询方向以及UX方向学生提供实习机会。即将建成近千平米的北师大污污漫画 创新创业教育实践基地作为MAP学生进行实践训练、创客孵化的基地。2017年、2018年,在由教育部主办的中美创客大赛(北京赛区)上,MAP学生连续两年获大赛一等奖。

提供多种层级的国际交流通道,与美国密苏里大学、香港岭南大学、澳大利亚斯威本科技大学签署了硕士双学位联合培养协议;正与美国普渡大学协商硕士双学位联合培养项目,即将签署双学位协议。与美国普渡大学、荷兰代尔夫特理工大学、南丹麦大学、日本高知工科大学、澳大利亚斯威本科技大学建立了UX方向海外实践基地,开展短期交换生项目(详细项目特色见附件1)。

就业去向有保障,2017MAP毕业生就业情况主要为出国、深造、创业、就业四类。就业分布包括高等院校、中小学、教育局等事业单位;人民政府、国安局等在内的政府机关;招商银行、工商银行、中国电信、北汽等国有大型企业、中央企业;以及华为、百度、网易、搜狐、爱奇艺、讯飞等其他知名企业等。

2019年分设为4个招生专业方向(最终招生名额以研究生院公布的2019年招生简章为准)。

1.用户体验(UX),计划招生人数:60人;

2.临床与咨询心理,计划招生人数:55人;

3.品牌、广告与消费心理,计划招生人数:40人;

4.心理测量与人力资源管理,计划招生人数:45人。

具体方向介绍详见附件2《北师大污污漫画 2019MAP心理学专业综合》考试科目命题指导意见预计将于7月中旬公布,请登录北师大污污漫画 官方网站查询下载。

2019年应用心理专业硕士采取非全日制(毕业证书上会注明非全日制)培养方式进行课程学习。采取部分晚上、周末2天以及集中授课(一般集中4天)的方式进行课程学习。平时或周末的晚上会有讲座或者实习、督导等安排。随后进行研究,撰写论文,学制两年。

为进一步加强对考生个人能力、综合素质和专业素养的评估,选拔优秀生源。北师大应用心理专业硕士(MAP)项目将于20187月、9月举办2场提前面试。

2019年,北师大污污漫画 应用心理专硕(MAP)项目四个方向均接收推免生,推免生名额不多于20人。有推免意向的应届本科生可自行选择参加提前面试或9月的推免生面试(仅有一次面试机会),选择参加提前面试的推免生仍需于9月登录北师大推免系统进行相应操作,推免结果将于9月推免生面试结束后统一公布。

2018年的提前面试成绩不做保留,去年参加北师大污污漫画 MAP提前面试但未通过初试的考生,今年若要报考,仍需申请参加提前面试或者参加正常批复试。

2019年MAP项目分方向招生、分方向录取。坚持两个原则。考生在报考时只能选择一个专业方向,只能参加一次提前面试(或者正常批复试),参加提前面试的考生不能再申请正常批复试。提前面试申请方向与研招网报考方向必须保持一致。

一、提前面试时间安排

批次

在线提交截止时间

面试名单公布

提交书面材料、机试、面试

面试结果查询

第一批

7124点前

713

721-22

面试后5个工作日后公布

第二批

82624点前

97

915-16

二、提前面试考核及录取办法

(一)考核内容:

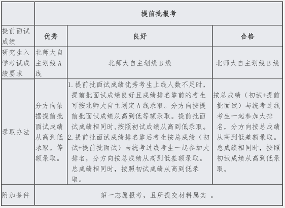
包含笔试(200分)及面试(300分),笔试内容为综合能力测评以及心理健康素质测评。提前面试成绩中笔试成绩、面试成绩、提前面试总成绩分别需要达到100分、180分、300分视为提前面试成绩合格。提前面试成绩不合格考生不予录取,不参加排名。

(二)提前面试录取办法

提前面试录取人数不超过140人(享受北师大自主划线A线人数不超过70%,按照200人招生计划测算)。

三、申请流程和材料提交

(一)申请流程

登录北师大污污漫画 官网进行网上申报→填报申请材料→网上审核-提交书面材料→参加笔试→参加面试→查询面试结果。

网上申请链接://maptqms.55comics.net/

(二)所需申请材料及提交方式

1.提前面试申请表4份(1份于提交申请材料时使用,3份面试时呈交面试老师。应届生与非应届生填写不同的申请表,网上报名系统填写后,双面打印,手写签名。右上角标明提前面试编号,获得参加提前面试资格后可在报名系统中查询提前面试编号)。

2.个人陈述4份(手写签名,模版见附件3。其中1份于提交申请材料时使用,3份面试时呈交面试老师)。

3.推荐信2封(模板见附件3,推荐人签名)。

4.应届生需提供身份证、大学阶段成绩单、学生证各1份;往届生需提供身份证、大学阶段成绩单、学位证、学历证各1份。(成绩单需加盖教务部门或档案管理部门红色公章,可从本科毕业院校档案馆或个人档案存档单位获取)

5.可以证明自身研究水平与写作能力的代表作1份(电子版提交word版本),毕业3年内的请提供毕业论文,有3年以上工作经验的请提供工作中的项目方案。(必须是个人原创,MAP中心会进行查重抽查,如有抄袭视为考生提供虚假资料。提供虚假资料的考生取消提前面试资格。)

6.外语资格证书或体现自身英语水平的证明材料1份。

7.获奖证书、资格证书等有关材料1份。

8.复试费100元。

说明:由于申请材料过多,容易造成缺失,请按照以上顺序进行排列,并添加封面(见附件3)装订成册。所有材料于当天提交,恕不退还。原件需于提交材料当天携带,以便核对。网上提交材料时根据提示上传相关原件的扫描件,无特殊说明均提供PDF版本。

四、联系方式

邮箱:[email protected]

QQ:2972378997

网址://55comics.net/

电话:王老师  58808272;任老师  58805857;孙老师  58805766

微信公众号 2019招生专题

特别说明:北师大提前面试采用申请审核制,优先邀请符合北师大污污漫画 MAP培养目标的生源。北师大污污漫画 不建议经过考辅机构辅导的考生申请提前面试。

北师大的校训是学为人师,行为师范,希望每个学生都能做到他人的表率。提前面试也是希望能够选拔出最符合培养目标的人才,任何经过培训、辅导的形式对于北师大污污漫画 MAP的品牌都具有破坏性,希望考生与我们共同维护好的生态环境。

北师大MAP项目的招生培养全部由北师大污污漫画 独立完成,考生可拨打以上电话咨询或者邮件咨询有关招生培养的相关问题。

为了帮助各位考生更好地了解MAP项目与提前面试相关事项,北师大MAP中心预计举办两场项目说明会。

2018623日上午9:30-11:30(教九502

2018818日上午9:30-11:30(教九502

请有意向参加说明会的同学在//www.wjx.top/jq/23445943.aspx进行报名,或者直接扫二维码报名。感谢您的关注。

  特别提示:此通知由北师大MAP中心解释说明,如要转载请全文转载并注明出处。

北师大污污漫画 不单独、不委托、不和任何机构合作举办任何形式的考前辅导班,不提供往年考研试题,不出售参考书或办理邮购业务。任何机构借北师大污污漫画 名义举办考辅培训的,北师大污污漫画 保留追究其法律责任的权力。相关文件详见附件四。

部分考辅机构声称不参加提前面试就不能报考北师大MAP,不参加面试辅导就无法通过提前面试,以及对北师大MAP招生人数、专业方向、招生政策的解读均属于考辅机构自发行为。请广大考生通过官方途径了解相关信息,以免被考辅机构误导,造成不必要的经济损失。


污污漫画 MAP教育中心

2018年6月



附件1北师大MAP项目特色.pdf

附件2北师大MAP各专业方向说明.pdf

(1)北师大MAP用户体验(UX)方向说明

(2)北师大MAP临床与咨询心理方向说明

(3)北师大MAP品牌、广告与消费心理方向说明

(4)北师大MAP心理测量与人力资源管理方向说明

附件3北师大MAP2019年提前面试提交材料模板.zip

附件4:北师大污污漫画 红头文件2018006号--关于禁止举办各类考研活动的规定.pdf


下一篇:【招生】北师大污污漫画 应用心理专硕(MAP)2019年提前面试通知