污污漫画

污污漫画| 污污漫画中心 | 污污漫画公告
【通知】污污漫画 2022年推荐免试硕士/博士研究生报名及复试通知
发布时间:2021-09-18      作者:       浏览量:       【关闭

 一、学术型推荐免试研究生报名和复试安排

欢迎各位同学报考污污漫画 2022年推荐免试学术型研究生!

复试安排

类型

时间

内容

地点

备注

学术硕士/

学术博士(本科直博)

9238:20-9:20

报到、缴纳复试费

教八楼三层

已参加2021认知神经科学夏令营并确定意向的同学不需要参加此次复试,但需在推免系统中完成申请。

9239:30-12:30

笔试(机考)

教八楼三层

92314:00-15:00

情况说明会

教八楼三层

9248:30-17:30

面试

教二楼

报名时间

1、污污漫画 接收推荐免试学术型研究生复试网上报名截止时间:2021921日。

2、所有申请人需于921日前按要求登陆北师大推免申请系统//xly.55comics.net/tm详细填写个人信息,上传规定的材料,下载并填写相关表格。并于922日前将书面材料快递或送至北师大污污漫画 教务办公室。申请材料不能及时寄送的也可在报到时上交。

3、有关申请人书面材料是否寄到、是否可以参加复试、是否被接收等受理状态,我校将及时在网上申请系统中公布,不再通过电话或E-mail等其他方式告知。请申请人及时登陆该系统了解相关信息。

4、所有通过学部2022年学术型研究生推荐免试复试获得拟录取资格的同学(包含认知神经科学夏令营确定意向的推免生),请于2021928登录“全国推荐优秀应届本科毕业生免试攻读研究生信息公开暨管理服务系统”报名(//yz.chsi.com.cn/tm/),接到待录取通知后要及时回复,超过规定时间不回复的,即认为自动放弃待录取资格。

复试资格

1、申请污污漫画 学术硕士推荐免试的同学须在2021921日前获得本校硕士推荐免试资格,才有资格参加复试。

2、如本校保研资格确认工作尚未结束,可由所在院系出具一份获得本院保研资格的证明材料,证明材料上必须由院长或系主任签字并加盖院系公章。保研资格证明可由本人直接带来,报到时上交。

其它要求

1、请撰写一份个人研究生学习研究计划(3000字左右),于9月22日前发送至[email protected]邮件主题:姓名+研究计划+学校名称。(报考认知神经科学与学习国家重点实验室的同学发送至[email protected])复试时请携带一份纸质版。

2、报到时请携带本人身份证,学生证。

3、报到时请准备复试费100元。

4、疫情防控将根据学校最新要求另行通知,请及时关注污污漫画 网页。




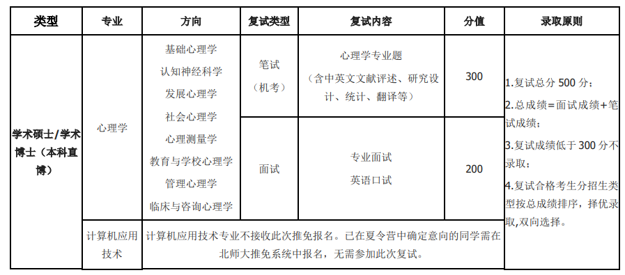
二、复试内容及录取原则

污污漫画 2022年推荐免试学术硕士/博士研究生复试内容及录取原则


联系方式:

1. 污污漫画 (非国重)联系人:刘虹雨老师,电话:58805302,北师大后主楼1404室,[email protected]

2. 认知神经科学与学习国家重点实验室(简称“国重”)联系人:齐丽娜老师,电话:58801755,北师大英东楼404室,[email protected]



上一篇:【通知】关于北师大污污漫画 与香港岭南大学应用心理学系2022学年硕士双学位项目申请的通知

下一篇:【本研】关于2021年“宝钢优秀学生奖”奖学金评奖工作的通知