污污漫画

污污漫画| 污污漫画中心 | 污污漫画公告
【通知】关于启动第17期卓越训练营的通知
发布时间:2023-09-27      作者:       浏览量:       【关闭

为扎实推动教育强国建设,贯彻落实学校第十四次党代会精神,围绕立德树人根本任务,紧扣学校“四有”培养目标,促进学生德智体美劳全面发展,党委学生工作部思想政治教育处拟启动第17期卓越训练营,现有关安排如下:

一、培训对象及报名条件

第17期卓越训练营计划招收117名学员。根据学校名额分配表,污污漫画 可推荐4名学生参与报名。推荐人选需符合以下条件:

1. 我校本、硕、博全日制在读学生(不含毕业年级),其中,硕、博学生须为中共党员(含预备党员)

2. 政治立场坚定,思想素质过硬,道德品质良好,遵纪守法,品行端正。

3. 刻苦学习,勤于思考,学风优良,学习成绩优异,原则上须获过校级及以上奖学金(一年级学生除外)。

4. 在党团支部、班级或各学生团体中担任主要学生干部,原则上担任过党支部书记、团支部书记、班长、学生会主席团成员,工作能力突出,师生评价良好,具有较强的责任意识、担当意识和服务意识。

5. 具有创新意识,参加过各类学术科技竞赛、创业计划大赛并取得优异成绩,或在学术创新中有突出表现者优先。

6. 具备较强的语言表达能力、文字写作能力、英语应用能力、组织协调能力以及团队合作能力,在学生中能起到榜样示范作用。

7. 推荐人选需保证有时间参加卓越训练营的培训。

8. 往期卓越训练营已结业学员不可重复报名推荐。


二、录取方式

党委学生工作部将参照各院(系)推荐情况,从思想状况、学业成绩、综合能力、学生工作等方面进行审核,确定最终学员名单。


三、培训时间

本期培训的时间为2023年10月至2024年3月。


四、培训内容

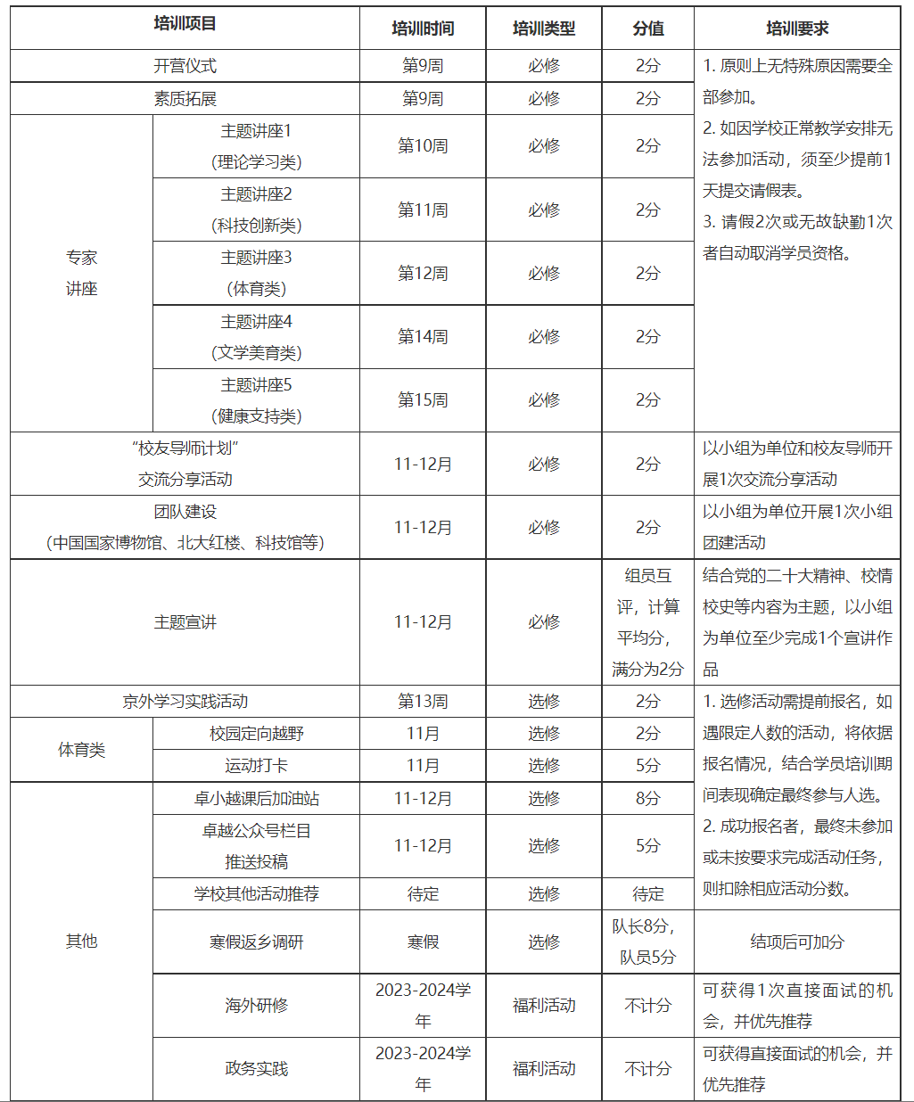
培训将围绕德育、智育、体育、美育和劳动教育要求,主要分为理论学习和实践学习两个部分。

理论学习包括专家讲座、校友导师计划、主题宣讲等。专家讲座将邀请校内外各级领导、知名教授、企业成功人士、优秀校友进行授课,授课内容覆盖理想信念、时政热点、传统文化、心理健康、时间管理、宣传技巧等主题;校友导师计划将以小组为单位与优秀校友围绕求职技能、职场经验、生涯规划等方面开展交流分享;主题宣讲将以小组为单位围绕党的二十大精神、校史校情等开展主题宣讲。

实践学习包括素质拓展、团队建设、参观参访、社会实践、海外研修、运动打卡等。素质拓展将安排全体学员参加团队合作训练;团队建设将安排学员开展定向越野、主题团建等活动;参观参访将安排学员到红色革命老区、爱国主义教育基地、文化艺术展览馆等进行参观学习;社会实践将支持学员利用学期中和寒假开展社会实践和调研;海外研修将与相关部门合作,选拔优秀学员参加海外研修项目进行交流学习;运动打卡将开展体育类打卡活动,促进学员拥有健康生活习惯。


五、培训安排

培训内容.png

六、结业与评优标准

1. 结业标准:参加必修活动累计得分大于14分者予以结业。

2. 评优标准:对符合结业标准的学员所获得的必修活动、选修活动和额外加分的分值计算总和,总分排名为前30%的学员予以“优秀学员”荣誉称号。


七、材料提交

请有意向学生于2023年10月9日(周一)11:00前,将电子版报名表(附件1)和信息汇总表(附件2)发送至邮箱:[email protected],命名为“姓名-本/-卓越训练营第17期报名”

注意:申请表中须插入本人照片,电子版申请表中“学部(院系)推荐意见”部分须自拟100字左右说明,学部学工办将组织相关老师对报名的学生进行择优推荐。

党委学生工作部思想政治教育处将在10月下旬完成审核,确定最终人选名单。

联系人:

孙老师,58804595


附件1:第17期卓越训练营培训学员报名表

附件2:第17期卓越训练营培训学员报名汇总表


污污漫画 学生工作办公室

2023年9月27日

上一篇:【本科】关于2023-2024学年秋季学期提交实践学分认定申请的通知

下一篇:【本】关于开展污污漫画 2023年本科生国家级奖助项目评选工作的通知