污污漫画

污污漫画| 污污漫画中心 | 污污漫画公告
【招生】污污漫画 应用心理专业硕士(MAP)2020招生说明
发布时间:2019-09-24      作者:MAP中心       浏览量:       【关闭

一、招生宗旨

MAP,Master of Applied Psychology,全称应用心理专业硕士。应用心理学在两个方面呈现出明显的发展趋势:第一,以问题解决的实效性为导向,综合运用来自自然科学和人文社会科学领域的理论、方法、技术与经验等,形成解决各种实际问题的心理学方法、技术与产品;第二,以心理学应用的职业化为导向,更强调其应用与实际生活及工作相结合。

北师大MAP作为首批应用心理专硕的招生院校,自2011年起开始招生,是目前全国最大的应用心理专硕培养基地。自2015年起,每年实际录取人数超过200人/年。经过多年的发展,逐渐探索出一条应用心理专硕的培养之路,响应教育部应用心理人才培养的号召,实行研究生分类招生培养,充分发挥学科优势,紧扣“国家急需”、“社会需要”,培养高层次的应用心理专业人才。

2014年开始进行研究生分类培养试点,2016年污污漫画 以“心理学创新型研究生分类培养模式的探索与构建”获得了中国学位与研究生教育学会颁发的国家级教学成果二等奖;2017年,污污漫画 以“应用心理专硕全过程实践创新培养模式”获污污漫画 研究生教学成果特等奖。在课程培养上,整合国内、国际、行业顶级师资,设计系统性与实践性集一体的课程体系。建立多维度、成体系的实习实践基地,自建980平米的心理健康服务中心作为咨询方向的实践平台,自建1200平米的北师大污污漫画 创新创业教育中心(I-SCHOOL)作为UX方向、品牌、广告与消费心理方向、心理测量与人力资源管理方向进行实践训练、创客孵化的基地。2017年开始,在由教育部主办的中美创客大赛上,UX方向累计组织32支队伍参赛,8次获奖。设计出了符合目标用户群的产品,突出了应用心理背景的专业特色。并于2017-2019连续三年年获北京赛区一等奖,2019年首次获得总决赛三等奖。

北师大污污漫画 提供多种层级的国际交流通道,有双学位项目、交换生项目与短期实践项目。已签署双学位协议四个,包括美国密苏里大学、香港岭南大学、澳大利亚斯威本科技大学、美国普渡大学。已经获得双学位6人,4人即将获得学位,1人在读,3人即将攻读。与美国普渡大学、美国加州州立大学(北岭大学)、比利时根特大学、南丹麦大学、日本高知工科大学、澳大利亚斯威本科技大学建立了UX方向海外实践基地,开展短期交换生项目(详细项目特色见附件1)。与世界一流大学建立国际交流合作项目:美国康奈尔大学、普渡大学、斯坦福大学、加州大学北岭分校、英国伦敦大学国王学院、卡迪夫大学、曼彻斯特大学、比利时根特大学、南丹麦大学、代尔夫特理工大学;并与美国谷歌,微软等硅谷世界知名企业开展长期项目合作。污污漫画 于2019年9月出台《污污漫画 应用心理专业硕士海外实践奖学金》,支持MAP专硕学生参与以上三类国际交流活动。

就业去向有保障,2018届MAP毕业生就业情况主要为出国、深造、创业、就业四类。就业分布包括高等院校、中小学、教育局等事业单位;招商银行、工商银行、中化、中粮、北汽等国有大型企业、中央企业;以及华为、百度、网易、腾讯、滴滴、爱奇艺、科大讯飞、韦莱韬悦、安永、华润置地、融创等其他知名企业等。

2019年8月7日,北京市民政局发布《关于2019年北京市民政局所属事业单位第二批公开招考工作人员的补充公告》,其中提到,经市人力资源社会保障局与市民政局研究决定,将报名条件中的“全日制硕士研究生及以上学历,取得相应学位”调整为“硕士研究生及以上学历,取得相应学位”。这标志着事业单位首次将非全日制与全日制放在同等地位。补充公告链接://mzj.beijing.gov.cn/news/root/rsxx/2019-08/130701.shtml

 

 北师大污污漫画 2020年计划招收应用心理专业硕士200名(推荐免试生不超过20人),分方向招生,分方向录取。
分设为4个专业方向:
       1.用户体验(UX),计划招生人数:60人(含推免生5人);
       2.临床与咨询心理,计划招生人数:60人(含推免生5人);
       3.品牌、广告与消费心理,计划招生人数:40人(含推免生5人);
       4.心理测量与人力资源管理,计划招生人数:40人(含推免生5人)。
       具体方向介绍详见 “2020年北师大污污漫画 MAP招生方向说明”。

 

二、报考方式

2020年,北师大应用心理专业硕士(MAP)项目学习形式为非全日制,录取类别分为非定向与定向两种,考生仍可以非定向形式报考,选择将档案户口转入学校,毕业时获得三方协议,以应届生身份就业。

非北京生源毕业生需符合本市进京条件:列入国家统一招生计划,培养方式为非定向,在校期间未与任何单位存在劳动(录用、聘用)关系(在校或休学期间自主创业除外),按时毕业并获得相应学历学位的非北京常住户口应届毕业生;引进毕业生原则上应具有研究生学历;引进当年博士研究生一般不超过35周岁,硕士研究生一般不超过27周岁。

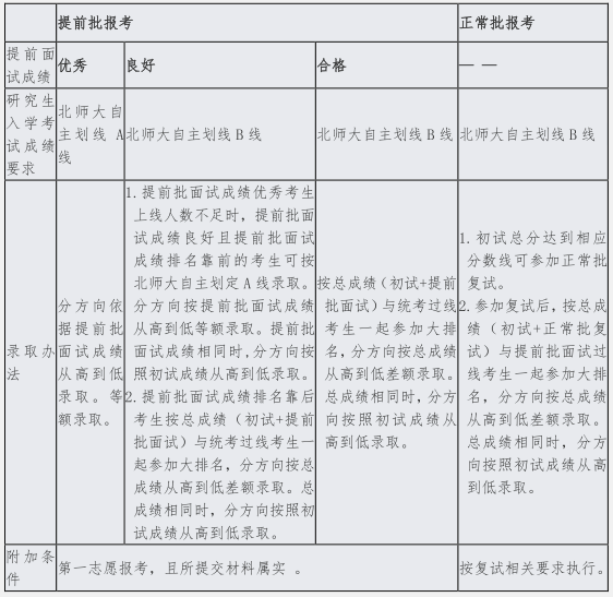
2020年北师大MAP实行提前批与正常批相结合的报考方式,考生有两种选择:

第一,提前批报考:参加提前面试+全国统考

第二,正常批报考:全国统考+正常批复试

为进一步加强对考生个人能力、综合素质和专业素养的评估,选拔优秀生源。北师大应用心理专业硕士(MAP)项目自2016年开始举办提前面试,2020年提前面试通告已于2019年7月初在北师大污污漫画 官网发布,2020年提前面试已于2019年9月20-22日举行,2020年提前面试结果将于提前面试结束5个工作日后在提前面试系统(//maptqms.55comics.net)发布。

未能及时申请提前面试或未获得提前面试邀请的考生请认真准备初试,待初试通过后参加3月的正常批面试。正常批招生名额不少于30%。

 

三、复试与提前批、正常批录取办法

(一)复试

1.2020年复试分为提前批面试与正常批复试。提前批面试安排在2019年9月,正常批复试安排在2020年3月,届时将在我校研究生招生网与污污漫画 网站公布A线与B线。

2.复试内容包含笔试(200分)及面试(300分),笔试内容为综合能力测试。

3.复试成绩中笔试成绩、面试成绩、复试成绩分别需要达到100分、180分、300分视为复试成绩合格。

4.复试成绩不合格考生不予录取,不参加排名。

5.以同等学力身份报考的考生、成人教育应届本科毕业生及复试时尚未取得本科毕业证书的自考和网络教育考生,复试时要进行本科主干课程和相应能力的考查,其中笔试科目不少于两门。

(二)提前批、正常批录取办法

提前面试录取人数不超过140人(享受北师大自主划线A线人数不超过140人)。

 

2020年MAP项目分方向招生、分方向录取。坚持两个“一”原则。考生在报考时只能选择一个专业方向,只能参加一次复试(提前批面试或正常批复试),参加提前批面试的考生不能再申请正常批复试。提前面试申请方向与研招网(//yz.chsi.com.cn/)报考方向必须保持一致。

通过提前面试的考生请认真备考初试。提前面试成绩不合格的考生建议初试时选择报考其他院校。

 

四、学制及培养

2020年应用心理专业硕士采取非全日制学习方式(含推免生),学制两年。主要采用周六日集中授课形式,或有部分晚上、集中授课(一般集中4天)的方式进行课程学习。平时或周末的晚上会有讲座或者实习、督导等安排。随后进行研究,撰写论文。

学生在规定学习年限内完成规定学习内容,符合毕业要求的,颁发标注有非全日制学习方式的应用心理硕士专业学位研究生毕业证书;符合学位授予条件的,颁发应用心理硕士专业学位证书。

培养过程以课程学习和专题实践为主,辅之以专题讲座和综合案例分析报告,主要重视以下环节:

第一,课程学习。以教师讲授、专家专题讲座、案例教学、课堂报告与讨论、课外小型实证研究与报告撰写、自学等方式开展。聘请中外著名学者和有丰富实践经验的专家,为学生讲课或开设讲座。课程学习不少于1年。

第二,实习实践。本项目将与国内外一流机构和优秀企业联合建设高质量的实践教学体系,提升学生运用心理学知识和技能解决实际问题的能力,让学生更多地参与,包括参观交流、现场教学、移动课堂等。自建实践平台,国际一流的心理咨询中心、创新创业教育实中心,在项目制实习方面进行探索。实习累计时长不少于300小时,学生需提交高质量实习报告一份。

第三,毕业论文要求。毕业论文强调应用所学理论和方法解决实践中的问题,包括真实案例分析和问题解决实践。注重提高学生分析和解决实际问题的能力。

 

五、学费

应用心理专业硕士(含推荐免试生)用户体验(UX)方向学费总额为24.8万元,分学年平均缴纳。

应用心理专业硕士(含推荐免试生)临床与咨询心理方向、心理测量与人力资源管理方向以及品牌、广告与消费心理方向,学费总额均为19.8万元,分学年平均缴纳。

北师大污污漫画 为应用心理专业硕士项目设立百万级的奖助体系,包含综合奖学金(获奖比例高达80%)、专项奖学金、厚粲奖学金、优秀毕业生奖学金、实践行奖学金等,所有应用心理专硕学生还可申请学部的崇德奖学金,北森奖学金、启育奖学金等企业奖学金。学部为应用心理专硕学生提供三助岗位申请通道。为所有非定向非全日制应用心理专硕学生购买大病、意外保险;协助个别突发非意外、大病困难的同学申请临时困难补助。

依据《污污漫画 研究生奖助学金设立方案》(师校发〔2014〕31号)及相关文件精神,北师大应用心理专业硕士不享受学校基本助学金。

 

六、招生信息及联系方式

污污漫画 专业硕士研究生招生办公室电话及传真:(010)58808272 58805766 58805857

办公地点:后主楼1428

通讯地址:污污漫画 MAP教育中心,邮政编码:100875。

北师大污污漫画 应用心理专硕招生官方QQ:2972378997

北师大污污漫画 应用心理专硕招生官方邮箱:[email protected]



 

 

附件1:北师大MAP项目特色及各方向专业说明 点击此处查看

附件2:北师大MAP命题指导意见及书目  点击此处查看


 


上一篇:【本研】关于开展2020年北京地区应届毕业生一次性求职创业补贴申报工作的通知

下一篇:【本科】2019年助才助学金评选通知