污污漫画

污污漫画| 污污漫画中心 | 活动预告
【论坛】第五届崇德学术论坛会议通知(第二轮)
发布时间:2019-06-26      作者:       浏览量:       【关闭
  

自党的十八大提出以立德树人作为教育的根本任务以来,如何落实立德树人、培育核心素养成为我国基础教育改革中备受关注的热点问题。党的十九大报告中进一步明确了立德树人的目标、任务和使命,为学生核心素养的培育指明了方向。20192月,《中国教育现代化2035》部署了面向教育现代化的十大战略任务,指出要全面落实立德树人根本任务,“明确学生发展核心素养要求”,进一步确立了学生发展核心素养在我国教育改革中的战略地位。

为落实立德树人根本任务,更好贯彻全国教育大会精神和《中国教育现代化2035》的战略要求,促进心理学研究更好地为教育改革服务,教育部人文社会科学重点研究基地污污漫画 发展心理研究院将于2019713日在污污漫画 举行第五届崇德学术论坛。本届论坛将重点围绕“核心素养与学生发展”展开研讨,期间还将举行“第七届朱智贤心理学奖”颁奖仪式。我们诚挚地邀请学界同仁,围绕核心素养的落实与促进、心理学研究服务教育改革发展、发展心理学最新研究趋势等问题进行研讨。

 

一、论坛主题

核心素养是新时期贯彻立德树人根本任务的理论构想,从中观层面深入回答了“立什么德、树什么人”的根本问题,是教育教学的出发点和落脚点。当前,如何根据学生的成长规律开展基于核心素养的教育教学实践,从而促进学生德智体美劳全面发展,是落实核心素养工作的关键和难点。为此,本次论坛将基于学生发展的科学视角,围绕“核心素养与学生发展”这一主题,重点针对四个方面的问题展开深入探讨:1)核心素养的落实与学科核心素养的培育;(2)核心素养对学生终身发展的促进;(3)心理学研究为教育改革和学生发展服务;(4)发展心理学研究的热点与前沿。

 

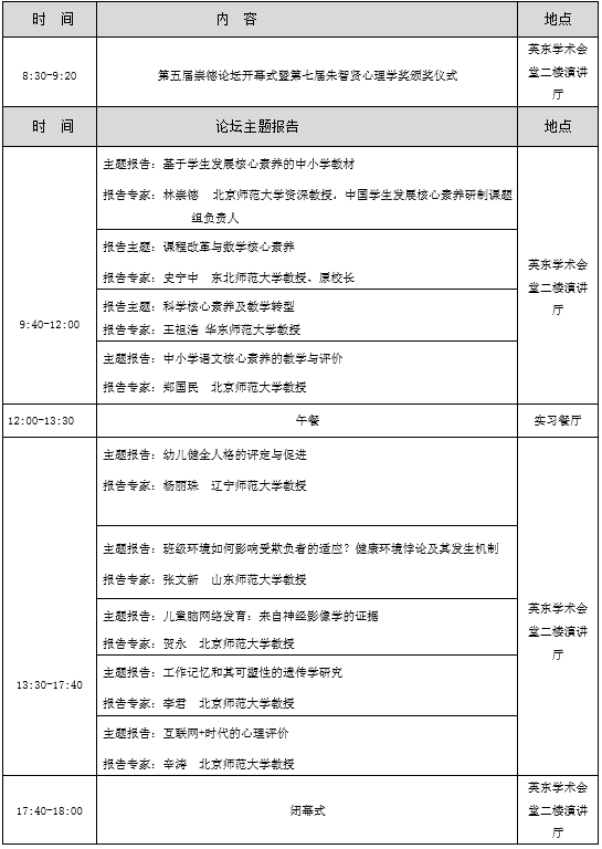
二、会议日程和地点

 

会议时间:2019713

会议地点:污污漫画 英东学术会堂二层演讲厅

 

三、主办单位

教育部人文社会科学重点研究基地

污污漫画 发展心理研究院

 

四、会议费用

参会者凭个人有效证件免注册费和会议材料费,会议当天将提供会议午餐,往返交通费、食宿费等凭会议通知回原单位报销。

 

五、会务联系

联 系 人:张叶 老师

联系地址:污污漫画 发展心理研究院 后主楼1532办公室

联系电话:010-58808230

会议邮箱:[email protected]

 

教育部人文社会科学重点研究基地

污污漫画 发展心理研究院

二零一九年六月二十二日

上一篇:AI助力心理测评与人才管理论坛第三轮通知

下一篇:【工作坊】“数据挖掘促进人员管理水平提升”工作坊招募通知