污污漫画

污污漫画| 科学研究| 学术前沿
韩卓和高梦宇课题组在Journal of Child Psychology and Psychiatry发文揭示全球性压力事件下青少年情绪调节策略的变化及其后果
发布时间:2024-06-17      作者:       浏览量:       【关闭


,污污漫画 韩卓教授和高梦宇老师课题组在精神病学领域知名期刊Journal of Child Psychology and Psychiatry上发表题为“Changes in emotion regulation strategies during the pandemic: Prospective pathways to adolescent depressive symptoms”的研究成果,揭示球性压力事件下,青少年情绪调节策略的变化及其对抑郁症状的影响

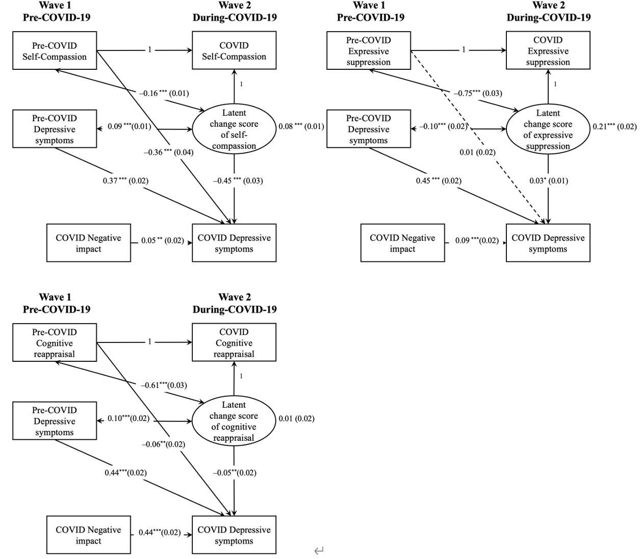
情绪调节是个体心理健康的关键因素。全球性压力事件如公共卫生危机,给青少年的情绪调节带来了新的挑战。然而,目前对于个体在这种压力情境情绪调节机制的变化以及这些变化如何与未来的心理健康指标相关联,尚缺乏理解。本研究探索多种常见的情绪调节策略这一压力背景下的转变,以及这一转变对青少年抑郁症状的预测作用。

通过2411名青少年(58.6%为女性,平均年龄18.51岁)在疫情前和疫情中的情绪调节策略(认知重评、表达抑制、自我关怀)以及抑郁症状进行追踪调查,研究发现,青少年在疫情期间使用表达抑制和自我同情的情绪调节策略均有所增加。其中,表达抑制的增加预测了抑郁症状的增加,而自我同情的增加预测了抑郁症状的减少。此外,尽管整体上青少年使用认知重评的水平没有显著变化,但存在显著的个体差异——认知重评的增加(而非减少)预测了较少的抑郁症状。通过对三种情绪调节策略的预测效应进行比较,自我同情的效应最大。这一结果说明了在疫情这一缺乏人际互动和支持的时期,更倾向于关爱自我的个体,应对这一挑战也更自如。本研究说明了情绪调节策略的变化性,且这一变化与个体的心理健康息息相关。


本研究发表于临床心理学知名期刊Journal of Child Psychology and Psychiatry该期刊为中科院一区TOP5年影响因子9.0课题组博士生刘思含为论文第一作者,博士生徐健捷、研究助理曹惠婷、安也、2020级本科生李亿佳、2020级硕士李庄阳为合作作者,韩卓教授和高梦宇老师共同通讯作者。本研究由国家社会科学基金资助(23ASH014)。


论文信息:

Liu, S., Xu, J., Cao, H., An, Y., Li, Y., Li, Z., Gao, M. M.*, & Han, Z. R.* (2024). Changes in emotion regulation strategies during the pandemic: Prospective pathways to adolescent depressive symptoms. Journal of Child Psychology and Psychiatry. //doi.org/10.1111/jcpp.14027

上一篇:杨春亮副教授和刘绍航博士在Educational Psychology Review发文揭示考试焦虑对自我测试策略使用和学业成绩的消极影响

下一篇:李虹教授课题组构建了一项用于分级阅读的研究与实践的中文可读性模型,发表于Scientific Studies of Reading上